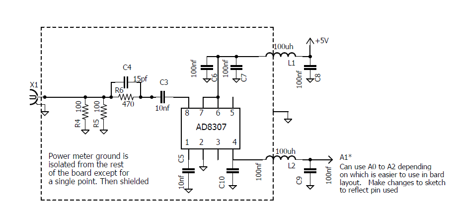
DuWayne's Place: AD8307 power meter QQ article additional build notes ...

DuWayne's Place: AD8307 power meter QQ article additional build notes ...