Главная
»
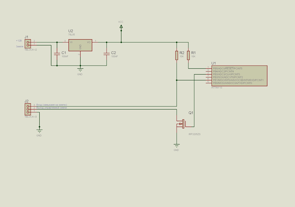
Генератор импульсов на attiny13
Электронная кнопка на Attiny13 — DRIVE2