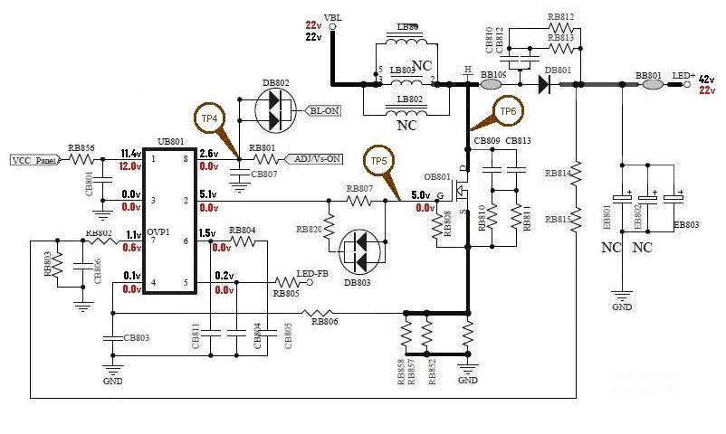
OB3350 ไอซี LED แบ๊คไล์ทคอนโทรล Cost Effective LED Controller

OB3350 ไอซี LED แบ๊คไล์ทคอนโทรล Cost Effective LED Controller