Главная
»
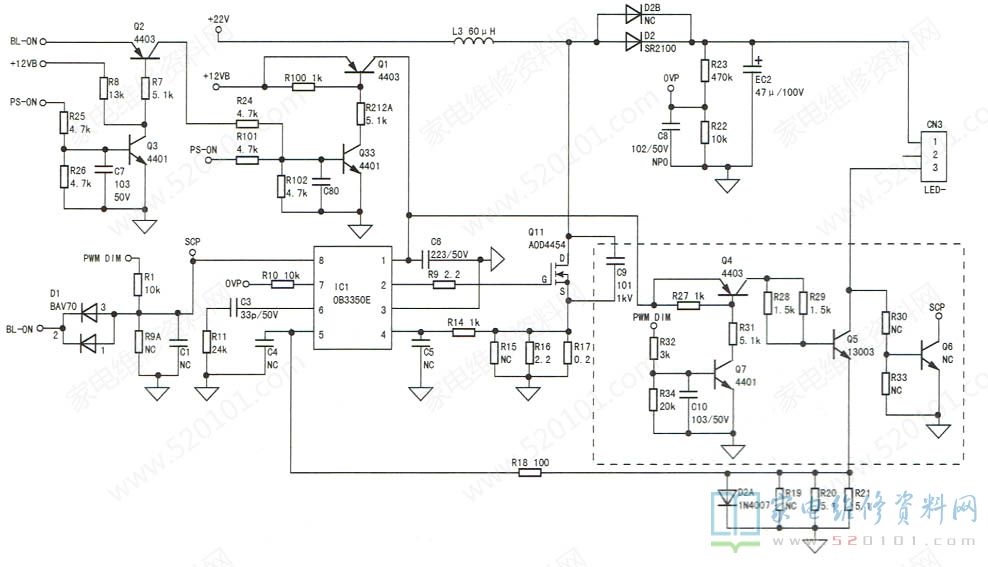
Ob3350 аналог
LED驱动控制器OB3350 - 家电维修资料网